Simulation-Based Test Program Synthesis Reduces Analog Test Definition Time From 6 Months to 6 Weeks |
|||||||||||||||||||||||||||||||||||||||||||||
| By Harry Dill President, Deep Creek Technologies, Phoenix, Arizona |
|||||||||||||||||||||||||||||||||||||||||||||
| Simulation-based test program synthesis reduced the time needed to define diagnostic tests for analog controller cards used on New York City subway cars from 6 months to 6 weeks. It would have taken an enormous amount of time to manually develop a sequence of 650 tests to cover a fault universe of 1,100 failure modes for the 850 components in the controller cards. Instead, a new simulation-based test synthesis software package was used to largely automate the process so that the task could be completed in only 240 hours. The test engineer involved in the project took advantage of the software's ability to automatically generate a fault dictionary for every node, and a rough cut of a fault tree that sequences the tests to detect every failure mode. The ability to start at this point and simply edit the fault tree to reliably isolate faults saved a huge amount of time. The reliability of the resulting fault tree was substantially higher than that which could be achieved with the manual approach, since the detailed simulation results provided by the software gave the test engineer the opportunity to evaluate the fault tree to a much higher level than previously possible.The project began when Instrumentation Engineering, Inc., Wayne, New Jersey, was contracted to develop a general-purpose diagnostics test station to service a multitude of analog circuit boards which are used on all cars in the New York City subway system. The firm developed a debug station which utilizes a variety of GPIB and PC instruments, all of which are tied to a personal computer that runs the diagnostic routines. Although the customer is responsible for writing the majority of the test sequences, Instrument Engineering contracted with Deep Creek Technologies to develop the test sequence for the propulsion controller circuit board which is used on the majority of the subway fleet. This card controls propulsion and braking based upon inputs from the operator interface, CPU and other signals, and was selected for development of the initial diagnostic test sequences because its exceptional complexity made it a good candidate for proof-of-concept testing. | |||||||||||||||||||||||||||||||||||||||||||||
|
|||||||||||||||||||||||||||||||||||||||||||||
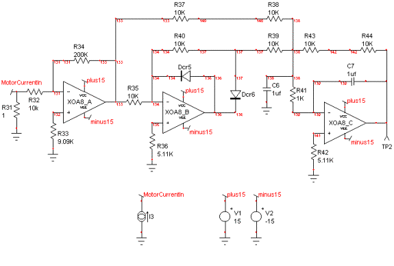
|
Figure
1 - Motor Current Transducer Input Circuit
|
|||||||||||||||||||||||||||||||||||||||||||||
| The 18 final verification tests were assigned by the customer. The diagnostic test sequences were required to isolate the cause of a failure in any of these tests. Just one year ago, this project would have been a living nightmare. The lack of availability of simulation-based test synthesis tools for analog and mixed signal circuits would have made it necessary for the test designer to manually analyze each circuit in order to determine the voltage that would be generated at each node in response to various signals. Several hours would have been spent analyzing each failure mode, and a considerable amount of estimation would have been needed because there wouldn't be enough time to thoroughly simulate every possible failure mode. Then the test engineer would have to tabulate all calculations and predictions and then analyze that data in order to manually develop the test strategy which is used to code the automatic testing sequence. The development of this test strategy would again require a considerable amount of guesswork because there wouldn't be enough time to reevaluate the isolation characteristics of every subsidiary branch when the detection characteristics of one or more tests were changed, or the tests were re-sequenced. | |||||||||||||||||||||||||||||||||||||||||||||
Automated synthesis |
|||||||||||||||||||||||||||||||||||||||||||||
| Fortunately, last year a simulation-based synthesis tool was developed, and it offers the ability to automate analog and mixed signal circuit test simulation, fault analysis and fault isolation, and generates detailed test strategy reports. Test Designer, offered by Intusoft of San Pedro, California, includes a fully integrated schematic entry tool, extensive model libraries, a state-of-the-art SPICE3-based analog and mixed signal simulator and a graphical data post processor. Over 13,000 part models are provided, and most include predefined failure modes. All key data entry, analysis and reporting features are graphically driven, so the user doesn't have to write any scripts or code in order to define a model, fault, measurement or test. This software package costs $12,000 and runs on a personal computer under Windows 95/98 or NT.The circuit was parsed into logical segments such that no feedback loops crossed segments. It should be noted that the software does not require segmenting or parsing of the circuit in any way. Each segment was entered into Test Designer using the program's graphical drag and drop schematic entry features. The program provided the component failure modes defined in the CASS Red Team Package, and allowed the engineer to define custom failure modes as required in a few cases. For example, the default open resistor value of 100 megaohms was replaced with a value of 1 gigaohm where necessary. Component tolerances are also supported for use in subsequent Monte Carlo analyses, to assist in the definition of pass/fail limits. That wasn't required in this application because the final verification limits were well defined. The next step was simulating the circuit. Each go-line test applied static DC voltages as stimuli, and used static DC voltage as the observed output parameter. The software generated a simulated value for every defined circuit measurement, and the results were viewed and used to guide further refinement of the tests and their limits. | |||||||||||||||||||||||||||||||||||||||||||||
![]() |
|||||||||||||||||||||||||||||||||||||||||||||
|
Figure
2 - Example dialog showing the simulation results.
|
|||||||||||||||||||||||||||||||||||||||||||||
|
Table
1 |
|||||||||||||||||||||||||||||||||||||||||||||
|
|||||||||||||||||||||||||||||||||||||||||||||
| Setting limits | |||||||||||||||||||||||||||||||||||||||||||||
| Initial test limits were defined very rapidly for all nodes by selecting a global set of +1 volt. The Test Designer software package then developed a fault dictionary that identified every failure mode that could cause each test to fail. At many nodes, diagnostic test limits were refined by noting the output parameters for each failure in the failure universe and selecting a limit midway between the expected “no fault” range of values and the nearest failed value. These test limits were expanded, where necessary, to include failed parameter value clusters in the non-detect region if test reliability was improved by such action. An iterative process of selecting highly reliable tests with regard to detection characteristics was used to build the fault tree. Some test limits were adjusted in order to yield improved fault isolation metrics.For example, there were four undetectable failure modes included in the pass/fail zone for node 138. These failure modes were not detectable by this test, regardless of the pass/fail limits. Therefore, a single pass/fail limit was used to isolate the R44 Open failure mode from the other suspect failure modes. If the test fails low, then R44 may be open. If the test passes, then R44 is not open. The pass region for this fault isolation test encompasses all of the expected no-fault range of values (2 X 4.75 sigma), as well as a large portion of the fail range of voltages for the circuit. This made it possible to use the fail outcome to isolate XOA8_C stuck at minus 15, XOA8_B stuck at minus 15, R43 Open, R44 Open, XOA8_C Open, and R36 Open from the other 25 failure modes which have an effect on that node. | |||||||||||||||||||||||||||||||||||||||||||||
| Fault tree | |||||||||||||||||||||||||||||||||||||||||||||
![]() |
|||||||||||||||||||||||||||||||||||||||||||||
|
Figure
3 - Node 138 Voltages For Failure Modes and No Failure
|
|||||||||||||||||||||||||||||||||||||||||||||
| Many of the 850 components on the controller card have multiple types of failure modes such as stuck at VCC, stuck at VEE, etc. As a result, the Test Designer diagnostics isolated more than 1,100 failure modes. Test Designer's model-based fault tree computation algorithm made it a simple matter to identify the most robust circuit measurements, refine the test limits to ensure reliability, and assemble the fault tree. At each branch of the fault tree, the algorithm was invoked to suggest which test should be next in the diagnostic sequence. The availability of reliable failure isolation tests at each node made it an easy task to assemble the fault tree. Test Designer kept track of the failure modes which had already been detected and isolated, thereby eliminating what is typically a paperwork headache. | |||||||||||||||||||||||||||||||||||||||||||||
![]() |
|||||||||||||||||||||||||||||||||||||||||||||
|
Figure
4 - Failure information shows limits can be expanded without affecting
test results.
|
|||||||||||||||||||||||||||||||||||||||||||||
| Sometimes a situation arose in which a calculated measurement value was directly on the pass/fail limit. Such a condition would yield unpredictable results, so the engineer would typically rearrange the test sequence so that a prior test would reliably isolate that fault and therefore remove it from the fault universe. When such a change was made on an upper node of the fault tree, the Test Designer program recalculated all of the isolations below that node. By first simulating only the go-line tests while collecting the no-fault and faulty circuit behavior characteristics at every node and globally assigning coarse test measurement limits, the desired isolation metrics were achieved by performing each go-line test in sequence and, upon failure of a go-line test, probing the circuit without changing the applied stimuli. Test Designer can generate the fault coverage statistics and call-out lists at any point in this process, so the test engineer can easily assess whether or not the fault coverage and isolation requirements are being met. | |||||||||||||||||||||||||||||||||||||||||||||
![]() |
|||||||||||||||||||||||||||||||||||||||||||||
|
Figure
5 - Binary test Pass/Fail limits set for specific fault detection characteristics.
|
|||||||||||||||||||||||||||||||||||||||||||||
| As the fault tree was developed, the Test Designer displayed all pertinent detailed test information. | |||||||||||||||||||||||||||||||||||||||||||||
![]() |
|||||||||||||||||||||||||||||||||||||||||||||
|
Figure
6 - Fault Tree example, created using the Test Designer program.
|
|||||||||||||||||||||||||||||||||||||||||||||
| Once the fault tree was finalized, Test Designer was used to generate documentation that defined the test sequence, again eliminating a tedious manual task. The program can generate ATE pseudo-code in two formats: an ATLAS-like ASCII text version, and C code. This pseudo-code was supplied to Pat Cupo, Senior Systems Engineer for Instrumentation Engineering, who was responsible for writing the software program that executes the fault tree. This program provides the operator with explicit instructions concerning which test to perform next, based upon the results of the previous test. Mr. Cupo said that his company was pleasantly surprised to obtain such exhaustive diagnostic routines under tight budget and delivery constraints. The project demonstrates how the use of simulation-based synthesis makes it possible to complete the entire diagnostics process – simulation, test design and fault tree development -- in only 25% of the time required using manual methods. |