SPICE Model Libraries | Intusoft Model Library Listings Note for Power Supply Designers 
If you're using SPICE for Power Supply Design, you should check out our tools for Magnetics Design!


Power Designer Library

Intusoft provides a dedicated SPICE model library for power supply designers. It is the first SPICE library to contain a comprehensive set of switch level models, and in cases ultra-fast average models, for complex power ICs. Examples include several manufacturers and types of: PWM and PFC, as well as PFR, synchronous buck-boost controller, low dropout regulator, operational amplifier, regulator, isolated feedback generator, power switch, wideband differential amplifier, power amplifier, stereo headphone amplifier, and several types of power discrete devices.

The library represents a major breakthrough for SMPS designers, also including ultrafast average models with a very high degree accuracy. Previous models were based almost exclusively on state space average modeling technology, which does not account for many important nonlinear effects. The library does include a unique ”unified” state space PWM model which works for AC, DC, and transient analyses, in continuous and discontinuous modes. The switch level models give designers the ability to plug in a model representative of the IC, and simulate the transient switching performance with an extreme level of accuracy. Some models are created with multiple levels of complexity. This allows the engineer to select the appropriate model features of interest and thus control simulation efficiency. "Average" models, for example, utilize analog behavioral elements, special Boolean logic elements unique to Intusoft’s IsSpice4, and special analog HDL elements. Together the model’s simulation runtime is greatly reduced, an important factor in SMPS analysis.

The library also includes SPICE models for nonlinear magnetic cores, inductors and transformers. The models are compatible with Intusoft’s native analog and mixed-mode SPICE 3 based simulator (IsSpice4).

Power semiconductor models for IGBTs, BJTs, MOSFETs, Diodes, UJTs, PUTs, SCRs, and Triacs, included with all basic ICAP/4 packages, complement the models provided in the Power Designer Library.

Library listing for Power Models (Excel 2000 file format) - Total count 1102


A Major Breakthrough

SMPS applications today are much more demanding than ever. Today's designs require increases in switching frequency, higher efficiency and lower standby current. State space based models simply do not reveal many important nonlinear factors that influence these performance characteristics. To address the needs of today's power supply designer, Intusoft has introduced a new SPICE model library. It contains magnetics models and a comprehensive set of large signal cycle-by-cycle simulation models for Pulse Width Modulation (PWM) ICs. The new library represents a major
breakthrough for SMPS designers.

State Space Is Just the Beginning

The Power library includes a "unified" state space PWM model that works for AC, DC, and transient analyses in continuous and discontinuous modes. However, the switch level models give designers a capability they have never had before; the ability to plug in a model, representative of the actual IC, which simulates the total switching performance.

Advanced Model Flexibility Gives You Control

The PWM models have multiple levels of complexity. This allows you to select the appropriate model features of interest and thus control the simulation speed. Nonlinear characteristics such as propagation delay, switching speed, drive capability and maximum duty cycle/current limits are all accurately modeled. You can directly compare the performance of components from different vendors and analyze the effects of different implementations such as peak current mode control, hysteric current control, low voltage, and low operating current, to name just a few.

Analyze large signal effects like start-up transients, power stage semiconductor stress, and step-load response
 
Explore different approaches to transformer, converter, filter, and control structures
 
Compute component stresses and test for excessive power dissipation
 
Compare circuit characteristics with linear and nonlinear magnetics
 
Analyze in both time and frequency domains
 
Simulate and analyze your entire power supply without ANY limitations.

Hysteretic current mode converter
Response of a Hysteretic current mode converter to a step change in the load

flyback converter
Detailed waveforms showing the steady state output ripple of a flyback converter

Forward Converter
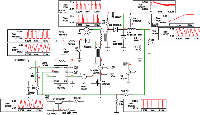
Two V(30) waveforms are shown in the figure above. The top waveform uses loose coupling (K=.95) while the bottom uses tighter coupling (.9999). Note the increased ringing with loose coupling. A forward converter example using the Unitrode UC1843 PWM and Magnetics MPP58121 core models from the Power Designer Library. The start-up transient waveform (V(5), top right) is shown along with a close-up view of the output ripple. The INDUCT waveform (top, V(41)) shows the inductance variation of the MPP core. The MOSFET's switching characteristics, operating current into VCC, under voltage lockout threshold, and propagation delay through the PWM can also be examined.

Abbreviated UC1842/3/4/5 Model Performance Comparison


Parameter
Condition
Type Spec
IsSpice4
Reference
     
Output Voltage 1mA 5V 5V
Load Regulation 1-20mA 6mV 6.2mV
Oscillator Section . . .
Initial Accuracy . 52kHz 52.1kHz
Amplitude . 1.7Vp-p 1.72Vp-p
Discharge Current Standard . 10mA 9.8mA
Error Amplifier . . .
AVOL . 90dB 89.1dB
Output Sink Current . 6mA 6.07mA
Output Source Current . -0.8mA -0.8mA
Vout Low . 0.7V 0.72V
Current Sense . . .
Gain . 3V/V 3V/V
Maximum Input Signal . 1V 1V
Delay To Output . 150nS 151nS
Output Section . . .
Output Low Level 20mA 0.1V 0.13V
Output High Level 200mA 13.5V 13.43V
Rise Time . 50nS 35nS
Fall Time . 50nS 50nS
Undervoltage Lockout . . .
Start Threshold UC1842/4 16V 16V
Min Operating after TurnOn UC1843/5 7.6V 7.6V
PWM Section . . .
Maximum Duty Cycle UC1842/4 97% 97%
. UC1843/5 48% 49%
Total Standby Current . . .
Start-up Current UC1842/4 0.5mA 0.45mA
Operating Current UC1843/5 11mA 11.5mA
The PWM models use a mixed mode modeling approach. They combine switches, behavioral models, and logic gates in order to provide a rich feature set, superior simulation speed, and excellent accuracy.

©2006 Intusoft. All Rights Reserved.